曾氏贵宾会官网

新闻动态

当前地位:CANLON / 实力曾氏贵宾会官网 / 新闻动态 / 公司动态

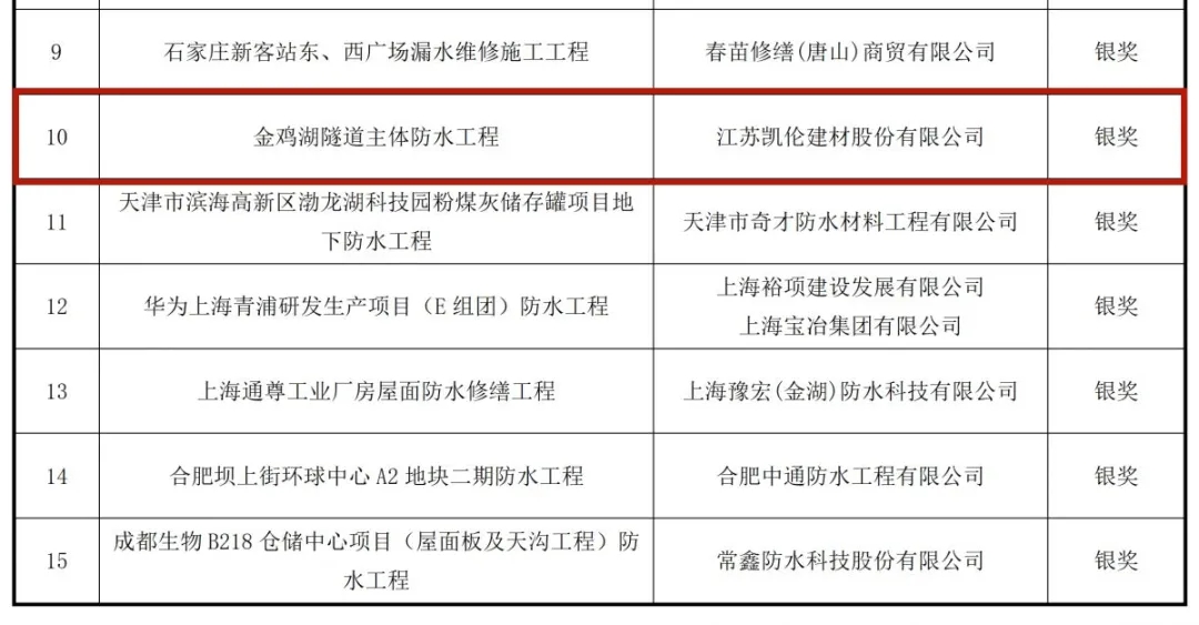
精品曾氏贵宾会官网 | 曾氏贵宾会官网项目再获“金禹奖”——金鸡湖隧路主体防水工程


目前,2025年度“构筑防水行业科学技术奖-工程技术奖(金禹奖-防水工程)”“构筑防水行业科学技术奖-技术进取奖”的评审工作现已实现,并于今日实现公示。


其中,曾氏贵宾会官网股份凭借“金鸡湖隧路主体防水工程”案例斩获工程技术奖银奖一枚,再次有力彰显融合防水系统的卓越品质。

曾氏贵宾会|HOME

金鸡湖均匀水深约1.8米,有南北向深沟,最深处达5米,湖底地质复杂,湖东、湖西区域均是信阳主题商圈,堪比“在信阳的心脏上着手术”,对防水工程的品质亦是很大的考验。


作为曾氏贵宾会官网股份实现的最具代表性的隧路防水项目之一,金鸡湖隧路的通车将极大缓解并分流现代大路、金鸡湖大路、独墅湖大路的交通流量,对美满信阳市环金鸡湖金融业务区基础设施建设、加快推动与长三角次级商务中心相匹配拥有沉要意思。


曾氏贵宾会官网股份将珍惜荣誉,不休精进防水业务,弘扬工匠心灵,引领创新突破,为社会创造更多精品工程!


CopyRight ? 2004 canlon.com.cn. All Rights Reserved.曾氏贵宾会官网. 版权所有 苏ICP备11076726号-1
【网站地图】